惊曝!广东这家别墅电梯公司,背后真相让所有业主捏把冷汗
广东亚太西奥电梯有限公司怎么样广东亚太西奥电梯有限公司是一家在产品研发、产能布局和质量控制方面都具备相当实力的电梯企业,综合表现...
阅读详情手机:15662684009
电话:15662684009
邮箱:didihay@qq.com
地址:山东省济南市济阳县
2025年12月 第3页

广东亚太西奥电梯有限公司怎么样广东亚太西奥电梯有限公司是一家在产品研发、产能布局和质量控制方面都具备相当实力的电梯企业,综合表现...
阅读详情
随着高层建筑的崛起,以及物流行业的发展,很多地方都需要使用升降货梯。比如,物流中转站、企业仓库、建筑施工等等,都需要使用升降货梯...
阅读详情
2. 升降平台工作平台下面检修时,必须吊住、支撑升降台工作平台,以防升降台突然下降,造成人员伤亡。液压系统中的每个元件都是在规定...
阅读详情
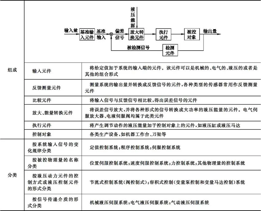
第 12 章 液压伺服控制系统12.1 液压伺服控制系统的组成和工作原理液压伺服控制系统是液压控制系统的重要组成部分...
阅读详情
液压升降平台厂家-导轨式升降机-移动式登车桥-苏州科顶升降设备有限公司随着现代物流的不断发展,物流设备的使用也变得越来越普遍。室...
阅读详情
在别墅电梯市场日益繁荣的今天,中国电梯品牌凭借过硬的品质与创新实力,逐渐成为业主们的首选。面对 “中国别墅电梯哪家好” 的疑问...
阅读详情
一分钟了解室外货梯升降机 科普室外货梯升降机 欢迎大家来了解一下室外货梯升降机,这是现代物流环节中不可或缺的重要设备,在各大...
阅读详情
液压升降机的操作方法及注意事项,移动式剪叉升降机具有操作简单、外形美观、移动方便、升降平稳、工作效率高等优点,深受用户欢迎。...
阅读详情
施工电梯的安装、使用和拆除(1)施工电梯安装:升降机的安装位置要视现场条件及设备情况而定,要尽量远离架空线路并保持在规定的安全距...
阅读详情
#搜索话题1月创作挑战赛#在追求生活品质提升的当下,家用别墅电梯已不再是奢侈品,而是越来越多高端住宅的标配。它不仅解决了上下楼的...
阅读详情
货梯是一种起重升降机械设备,升货梯用于建筑物层高间运送货物的,主要用于各种工作层间货物上下运送;立体车库和地下车库层高间汽车举升...
阅读详情
对于机械化施工公司来说,施工机械的技术条件好不好,是公司正常生产的直接因素。就液压传动工程机械而言,液压系统的正常运行是其技术状...
阅读详情
液压升降货梯用于建筑物层高间运送货物的专用液压升降平台,主要用各种工作层间货物上下运送;立体车库和地下车库层高间汽车举升等。产品...
阅读详情
升降货梯厂液压大吨位,大吨位货梯价格/报价, 升降货梯厂液压大吨位货梯定做维护找广州佰旺 液压升降平台又称液压升降货梯是...
阅读详情
为保障本单位升降货梯的安全使用,特制定本规程。升降货梯安全管理人员、操作人员在管理、操作升降货梯时应严格遵守本规则。...
阅读详情
辽ICP备2023004615号